Содержание

Какую задачу решает Артонит?

Если не сформулировать задачу, то нельзя подготовить и решение.

Основная задача формулируется так: необходимо обеспечить проход только разрешенных идентификаторов.

Это - главная задача.

Дополнительные задачи:

  1. ведение журнала событий как основа для отчетов.
  2. обеспечить работу системы в условиях нестабильных линий связи.

Всё. На этом задача СКУД заканчивается.

Идентификаторы или люди?

Этот вопрос периодически муссируется в околотехнических кругах, и никогда не получает однозначного ответа.

Дело в том, что нет способа однозначно идентифицировать конкретного человека.

В помощью технических средств можно идентифицировать некие признаки этого человека. Какие именно?

  1. признаки, присвоенные этому человеку искусственно. Например, человеку выдается какое-либо устройство, которое и определяет этого человека. Для определенности и краткости далее будем подразумевать карту RFID (хотя могут быть и другие варианты: ключ TouchMemory, штрих-код, пин-код). В контексте рассматриваемых задач нет разницы в конкретному виде идентификатора. Главное, что при чтении этого идентификатора мы получим набор данных, однозначно связанные с этим идентификатором. И уже после определения идентификатора может быть установлена связь с конкретным человеком. Вопросы, связанные с заменой, дублированием, подменой идентификаторов здесь не рассматриваются.
  2. признаки, присущие человеку, и определяемые техническими средствами. Тут речь идет о различных биометрических системах: отпечаток пальца, тембр голоса, радужная оболочка глаз и т.п. Ключевым в этом вопросе является фраза «определяемые техническими средствами». В результате определения признаков человека эти технические средства формируют какой-либо набор данных, описывающий эти признаки.

Работая с электроникой, мы будем иметь дело только с наборами данных (кодом, шаблоном, маской… названий может быть много), которые можно получить с помощью электроники и вычислительной техники.

Чем решать задачу?

Вариант 1: контроллер с подключенным оборудованием.

Вариант 2: компьютер в режиме он-лайн.

Как решить задачу? Структура Артонит.

В основе ПО Артонит 10 лежит база данных СКУД. База данных работает под СУБД FireBird. Файл с базой данных называется ShieldPro.gdb.

Очередь как основа программного обеспечения Артонит 10.

Артонит 10 реализует метод последовательной загрузки и удаления номеров идентификаторов в контроллеры. По мере того, как оператор добавляет или удаляет пользователей системы возникает необходимость записать или удалить идентификаторы в контроллеры.

В Артонит 10 все действия оператора выглядят как набор последовательных действий: загрузить идентификатор, удалить идентификатор.

В базе данных формируется очередь идентификаторов и признак действия: записать идентификатор в контроллер или удалить идентификатор из контроллера.

Пояснения таблицы.

Название колонкиПояснение
ID_CARDINDEVНомер записи в таблице. При вставке каждой записи формируется новый ID.
ID_DBИдентификатор базы данных. Везде равен 1.
ID_CARDМашиночитаемый номер карты. Для карт RFID именно он будет загружен в базу данных.
DEVIDXАтавизм, не используется.
ID_DEVСсылка на ID точки прохода, кода надо загрузить идентификатор.
OPERATION1 - загрузить карту, 2 - удалить карту.
ATTEMPTSСчетчик количества произведенных попыток выполнения операции. При каждой попытке выполнить операцию счетчик увеличивается на 1.
ID_PEPID пользователя, которому принадлежит карта.
TIME_STAMPВремя записи строки в таблицу
ID_CARDTYPEТип идентификатора. Более детаельно см. типы идентификаторов.
FROMUSERАвтор записи.

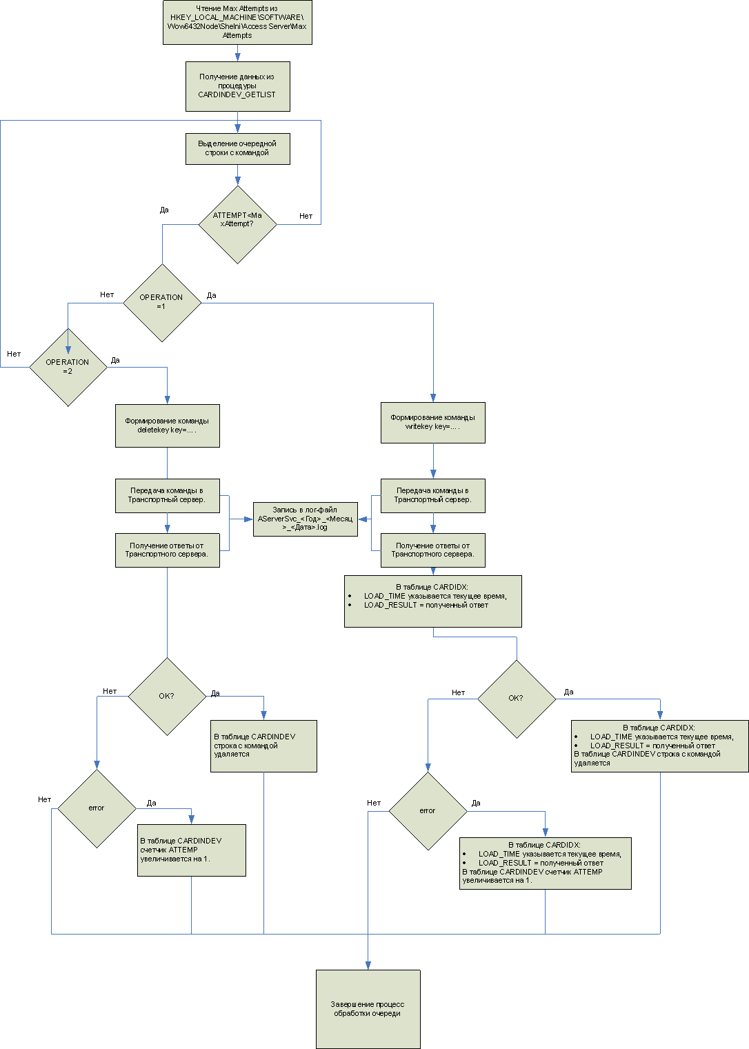
Обработка очереди. Запись и удаление карт в контроллеры. АСервер.

Очередь карт обрабатывает служба AServerSVC.exe, называемая далее АСервер. Алгоритм обработки очереди приведен на расположенном ниже рисунке.

Следует обратить внимание на следующие особенности:

  1. Весь обмен записывается в лог-файл формата AServerSvc_<Год>_<Месяц>_<Дата>.log (например, AServerSvc_2019_06_03.log). Если в процессе обмена были ошибки, то они будут видны и в лог-файле.
  2. При удалении код карты отсутствует в таблице cardidx, поэтому при успешном удалении обращения к таблице cardidx не происходит.

Контрольная точка: при штатной работе системы очередь должна быть пустой!!!

Заполнение очереди CARDINDEV.

В очередь CARDINDEV попадают все изменения таблицы CARDIDX. Если в таблицу CARDIDX данные добавляются, то и в таблицу CARDINDEV добавляется номер карты с признаком «Записать идентификатор».

Если из таблицы CARDIDX данные удаляются, то в таблицу CARDINDEV добавляется номер карты с признаком «Удалить идентификатор».

Т.о., таблица CARDINDEV фиксируется все изменения в таблице CARDIDX.

Формирование таблицы CARDIDX

Очередь заполняется по мере того, как оператор СКУД выдает новые карты или меняет категории доступа.

Когда карта получает новую категорию доступа, то в очереди появляются строки с командами для записи карты в указанные точки прохода.

Когда карту удаляют, то в очереди появляются строки с командами для удаления номера карты из точек прохода, гда эта карта могла ходить ранее.

Когда у карты меняют категорию доступа, то в очереди появляются строки с командами для удаления из тех точек прохода, куда ходить уже нельзя, и строки с командами для записи в те точки прохода, куда разрешили ходить.

Связью карта - категории доступа управляет оператор СКУД через приложения СКУД.

Результатом работы оператора СКУД является очередь на последовательное запись и удаление номеров карт в точки прохода.

Архитектура Артонит 10.

В таблице представлены основные элементы системы и указаны места их расположения.

№ п/пУровеньСистемаКонтрольУправление
1Уровень приложенийЛог-файлы в рабочем каталоге
C:\ProgramData\CardSoft\DuoSE\Access.
Настройка пути к базе данных в ini-файлах. Файлы находятся в папке C:\ProgramData\CardSoft\DuoSE\Access
2База данныхСкрипты для обслуживания базы данных
3Системный приложений
4Транспортный приложений
5Аппаратный приложений

Контроль контроллеров.

Основной инструмент контроля оборудования - приложение Шэлт Контрол C:\Program Files (x86)\CardSoft\DuoSE\Access\SheltControl.exe.
Механизм подключения Шэлт Контрол к базе данных и транспортным серверам полностью совпадает с механизмом подключения АСервера.

Контроль очереди на загрузку и удаление

Основной инструмент контроля очереди команд - ASCfg C:\Program Files (x86)\CardSoft\DuoSE\Access\ASCfg.exe.
Приложение позволяет:

  1. просматривать очередь,
  2. загружать повторно карты с превышением количества попыток записи.